根据《上海市家庭医生签约服务规范(2020版)》(沪卫基层〔2020〕7号)、《关于进一步做好本市“互联网+”家庭医生签约服务的通知》(沪卫基层〔2021〕12号)、《关于做好2023年度本市家庭医生签约服务工作的通知》(沪卫基层〔2023〕4号),为稳步扩大签约覆盖,提升签约居民感受,做好精准服务,市卫生健康委就进一步规范本市家庭医生签约服务有关工作于2023年8月2日发布《关于进一步规范本市家庭医生签约服务工作的通知》(沪卫基层〔2023〕12号):
一
规范开展签约
按照签约服务规范,居民提出签约申请时,家庭医生应查验签约对象身份证,由委托人、监护人代办的,应当同时查验委托人、监护人的身份证,并与实有人口库匹配。家庭医生应引导居民互联网签约,方便进一步获得“互联网+”诊疗服务。
(一)线下签约流程
对于线下提出签约申请的居民,家庭医生应根据签约服务规范,进一步强化身份核验,优化与居民“面对面”签约、协议告知与解读等流程(附件1)。
(1)对于携带移动终端(手机、平板等)的居民:家庭医生应指导居民通过市级“互联网+”家庭医生签约服务信息平台,或区级签约服务信息平台,验证居民身份证信息,实名认证成功后,方可完成与居民的签约。
(2)对于无法提供移动终端的居民:家庭医生应通过社区卫生服务中心的工作手机、PDA等设备,验证居民身份证信息,实名认证成功后,方可完成与居民的签约。
(二)线上签约流程
继续优化市级“互联网+”家庭医生签约服务信息平台签约流程,在完成实名认证的基础上,留存居民签署签约电子协议书。解约、改签应按照质控要求及时响应,未及时响应的将默认解约、改签,并纳入质控内容。在签约有效期满前,及时为签约居民推送续约提醒,引导居民在线签署续约电子协议书。线下签约的居民也可通过市级“互联网+”家庭医生签约服务信息平台进行解约、改签。同时,进一步规范家庭医生线上注册,指导家庭医生完善执业信息,包括职称、擅长方向、简介等。
二
强化服务内涵
家庭医生(团队)应根据签约服务规范为签约居民提供以下服务:
(一)基本医疗服务
1.基本诊疗。提供以全科医疗为核心的基本医疗,以及中医、康复、护理等专科诊疗服务。为有需要的签约居民优先预约上级医院门诊号源。
2.配药服务。在“合理、安全、有效”的前提下,按照本市相关规定,为签约居民提供长处方、延伸处方服务,并给予用药指导。
3.家庭病床服务。家庭医生应按照《上海市家庭病床服务办法》,为有需要的签约居民优先建立家庭病床,并按照要求提供上门服务等。
(二)健康管理服务
1.健康咨询。为签约居民提供各类健康咨询、中医药保健指导、计划生育和生殖健康咨询指导、疫苗接种咨询等。
2.主动联系。家庭医生团队应与签约居民每季度至少联系1次,其中对红色标识重点人群每月联系1次,对黄色标识重点人群每2月联系1次。
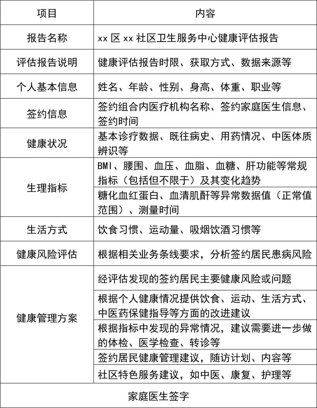
3.健康评估。根据签约周期,按年度为签约居民开展健康评估,出具一份健康评估报告(附件2),制定有针对性的健康教育处方。引导发挥居民和家庭第一健康责任人理念,促进自我健康管理行为持续改善。
(三)公共卫生服务
1.健康档案。为签约居民建立健康档案,并做好居民电子健康档案的建立、维护、迁移和归档。
2.老年人健康体检。根据国家基本公共卫生服务规范,为65岁及以上老年人开展健康体检,提供中医体质辨识、中医药保健指导等中医药服务,开展老年心理健康评估与指导、医养结合服务等。对80岁以上老年人和独居老人提供随访服务。
3.慢病患者健康管理。按照本市相关规定,为高血压、糖尿病等慢病签约患者,通过门诊就诊、电话咨询、家庭访视等方式,提供随访服务,并开展风险因素筛查和并发症评估。鼓励为符合条件的慢病患者配置移动式(远程)监测设备,监测结果与电子健康档案相衔接,为健康管理提供依据。
4.其他公共卫生服务。按照本市相关规定,为签约居民提供预防接种、妇幼保健、中医药健康管理、传染病管理、健康教育、学校卫生、视觉健康、精神卫生和心理健康等。
(四)其他服务
1.拓展诊疗服务。各社区卫生服务中心应按照本市社区基本病种清单,结合辖区特色和居民需求,向辖区签约居民公布适宜的社区病种清单,拓展相关诊疗服务。
2.功能社区健康指导。按照本市相关规定,根据功能社区人群特点和需求,为功能社区人群提供健康指导、视力普查、健康促进、中医药服务等。
三
加强质控管理
(一)质控目标
按照质控工作要求,年内重点考核签约覆盖、新增签约人群电子健康档案、12320等多渠道线索反映、签约库与相关信息库匹配异常人群等内容,以社区卫生服务中心为单位,开展质控。
(二)质控内容
1.签约信息准确性。质控签约对象的有效签约协议书,按规范开展相应的有效服务,包括基本诊疗服务、公共卫生服务和联系指导等。
2.“互联网+”签约平台信息公开和服务响应。对在市级“互联网+”家庭医生签约服务信息平台(上海健康云)注册的家庭医生执业信息完整性,以及线上签约、解约、改签响应率开展质控。
3.健康档案质量。根据签约居民人数,核查健康档案数量,确保“一人一档”。同时,按照相关要求,核实健康档案完整性和规范性。年内,优先对新增签约居民开展质控,并逐步覆盖所有签约居民。
4.健康评估报告。核实社区卫生服务中心根据签约周期,为签约居民出具健康评估报告情况。包括生成健康评估报告,并及时向签约居民反馈、解读,提供针对性健康指导。
5.重点人群健康管理服务。查看重点人群,特别是红、黄、绿标识的老年人和独居老人,及时纳管、应管尽管和动态更新情况,以及服务台账信息真实性、规范性、服务频次等。
(三)质控方式
依托市家庭医生签约服务质控中心,组建本市签约服务质控专家组,根据质控线索开展现场质控和信息化质控。定期反馈签约服务质控简报,指导各区整改落实。
四
工作要求
(一)加强数据对接
市卫生健康委强化市级家庭医生签约库与生命人口统计库、医保平台、大数据中心的动态对接。推进电子健康档案与签约服务管理信息库的衔接。
各区卫生健康委要结合辖区特点、信息化基础,完善签约居民实名认证方式,并与市级“互联网+”家庭医生签约服务信息平台对接。各区应建立“以签约居民为核心”的健康信息归集、应用、推送机制。做好签约居民动态信息变更与居民电子健康档案的归集。
各社区卫生服务中心要加强与区卫生健康信息平台的对接,整合签约服务、公共卫生、中医药等相关信息,支持为签约居民提供全面、客观、有针对性的健康管理服务。
(二)推广应用信息化工具
鼓励各区推广应用签约居民信息化随访工具,为签约居民提供主动联系、随访监测、健康咨询、健康评估等服务。推进“互联网+”签约服务,与健康咨询、慢病随访、在线诊疗、在线处方、社区转诊等服务有效衔接,促进服务整合。
(三)健康评估报告要求
各区应加快推送健康评估报告,8月底前至少为50%的签约重点人群启动推送。根据健康评估报告,做好分类指导,加强后续有针对性的健康指导、健康咨询和健康管理。健康评估报告样式由各区自行设计,应图文并茂、通俗易懂、可读性强。可通过互联网、手机APP,以及面对面、社区自助打印等线上线下多种方式反馈和解读。
健康评估报告出具应与签约周期相结合,鼓励健康评估报告与业务条线工作有序衔接。例如:0-6岁儿童及7-17岁学生体检后;孕产妇在早孕建卡时,出院一周内或管理结案后;结合老年人健康体检,与健康体检报告配套生成。
(四)推进家庭医生助理试点
为进一步充实家庭医生团队力量,社区卫生服务中心应发挥资源整合作用,将符合条件的上级医院专家、功能社区内设医疗机构医务人员、第三方社会机构助理、养老顾问,以及家庭健康指导员等纳入家庭医生团队,形成工作合力。同时,鼓励各社区卫生服务中心设立家庭医生呼叫中心,协助家庭医生提供一般性咨询、随访、服务通知、电话呼叫、门诊预约等服务,提高工作效率。
附件1
本市常住居民线上、线下签约流程方式

附件2
2023年度签约居民健康评估报告基本要素

备注:供参考,各社区卫生服务中心也可根据特色,增加中医辨证论治、康复服务利用等信息。
来源:上海市卫生健康委员会官网
编辑:曹明媚
审核:刘丹